河北省人大
河北省政府
河北省政协
工业和信息化部
政策
工业行业规划
工业行业计划
产业政策
中小企业发展政策
政府信息公开指南
政府信息公开制度
法定主动公开内容
概况信息
厅领导介绍
机构设置和职能
联系方式
工作动态
会议调研
通知公告
新闻发布会
权责清单
行政执法
行政许可
行政监督
行政处罚
行政收费
其他行政执法行为
财政财务
财政(务)预算
财政(务)决算
建议提案复文公开
代表建议复文
政协提案复文
年度承办 工作情况
招考招录
其他
政府信息公开年报
依申请公开
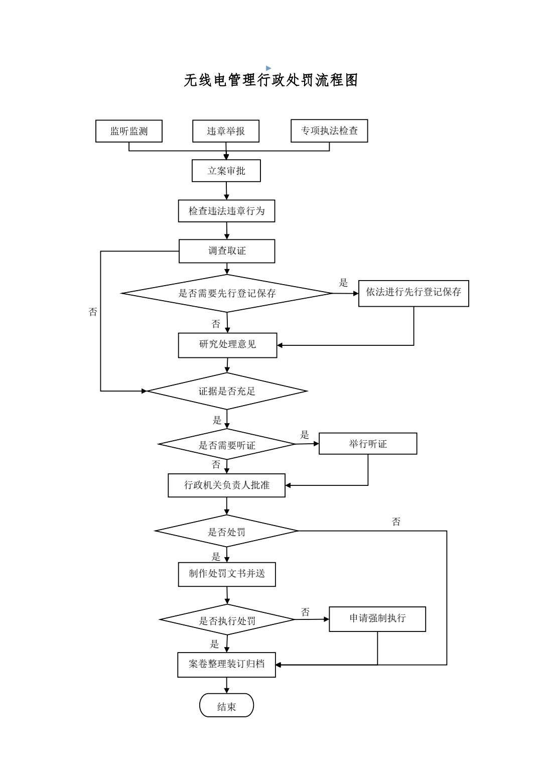
无线电管理行政处罚流程图
来源:政策法规处
时间:2020年04月30日